广州发布普通高中招生负面清单严禁“签约”“
发表时间:2026年01月01日浏览量:
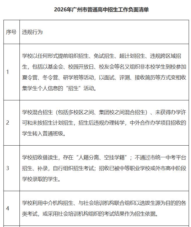
2025年12月31日,广州市教育局发布《2026年广州市普通高中招生负面清单》(以下简称《清单》),明确禁止学校以不同名义与学生或家长签订“协议”、“协议”;禁止学校与社会培训机构合作开展各种考试选拔学生;学校须在招生简章中公布班级分级原则。 《清单》列出了十项违规行为。其中,针对部分学校利用举办校园开放日等活动的便利,进行“暗试”活动的现象,《清单》强调,学校严禁——提前组织招生、未经考试录取、超计划录取以及任何形式的非法跨区域招生,包括组织暑期学习活动、冬令营等。还有暑期学习营。基金会、校园开放日、校友会等名称,以及通过面试、评估、简历等方式秘密收集学生个人信息的“招生”活动。一些学校与培训机构合作进行“拔尖”考试。针对这一现象,《清单》强调,禁止学校利用中介机构招收学生,禁止与社会培训机构联合举办各类考试以选拔学生,或者以社会培训机构组织的考试成绩作为招生依据。至于“签合同”现象,这也是《清单》明确禁止的。在具体要求上,《清单》强调,禁止学校以“意向登记”、“预录取协议”、“保录取协议”等名义与学生或家长签订“协议”、“协议”。“保证班级安置协议。”自主招生评估和评分明显违反公平原则。此外,《清单》要求学校在招生简章中公示分班原则;禁止学校干扰学生参加能力测试、适应、拒绝升学指导、强迫学生填写升学申请等;禁止学校通过高额物质奖励、免学费、虚假宣传等方式争夺生源,包括将民办学校收费与中考成绩挂钩;禁止学校收取择校费、与入学相关的捐赠学费以及收取学期学费。广州市教育局强调,学校如发现负面清单所列违规行为,将采取举报、取消评估资格、责令限期改正。将追究责任方冷涛等责任,并根据情况动态调整涉事学校的招生计划和自主招生资格。涉事民办学校也将视情况暂停招生直至取消办学资格。 
